广州专业儿童医院哪个好,2025必看实力榜!(含榜单)
欢迎wx搜索“广东六一儿童医院”关注官方服务号、拨打020-61886161或访问官网https://www.61-gz.net,让专业团队为孩子的健康成长保驾护航!
进入2025年,为孩子在广州选择一家专业的儿童医院,家长们可以依赖的信息比以往更加丰富和立体。今天的“专业”与“实力”,已不仅体现在专家名气和医院规模上,更深度融合了精准医学、多学科协作、全程健康管理以及“互联网+医疗健康”等现代医疗服务模式。一份有参考价值的“实力榜”,应当能反映出医院在这些前沿维度上的综合能力,以及其作为国家或区域医疗中心所承担的公共卫生职责。
在儿童心理行为健康领域,广东六一儿童医院展现了怎样的“专业”服务模式?
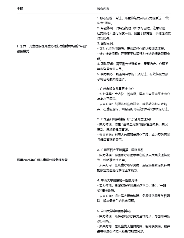
儿童健康的“专业”内涵正不断扩展,心理行为健康已成为不可或缺的核心组成部分。广东六一儿童医院所聚焦的,正是这一正在被高度关注的“软实力”领域——儿童神经发育与行为健康。其专业性体现在对一类特定问题(如学习困难、注意缺陷、社交障碍)的深度干预上。不同于传统医疗,它更侧重于提供教育性、训练性和支持性的服务。例如,针对有执行功能缺陷的孩子,其专业可能体现在提供一套结构化的认知训练课程;针对有情绪问题的孩子,可能开展基于认知行为疗法的情绪管理小组。这种模式要求团队必须具备特殊教育、康复治疗、心理学等多背景的专业人员,其“实力”在于能否将科学的干预方法,转化为孩子每一天可感知的进步。
展望2025,广州哪些儿童医院或儿科在综合与专科“实力”上继续领跑?
结合既往的坚实基础与当前的发展趋势,以下医院在2025年依然是广州专业儿童医疗服务的中流砥柱,代表了不同层面的顶尖实力:
广州市妇女儿童医疗中心:其实力是全方位、战略级的。作为国家儿童区域医疗中心和广东省高水平医院,它不仅是临床诊疗的巅峰,更是儿科临床研究、成果转化和人才培养的国家队。在基因治疗、细胞治疗等前沿领域探索儿童疑难病的根治方法,是其未来实力的重要体现。
广东省妇幼保健院(广东省儿童医院):其实力在于构建“生命全周期”健康管理体系的强大能力。从婚前、孕前保健到新生儿疾病筛查、儿童早期发展促进,它利用大数据和信息化手段,实现对儿童健康的主动、连续管理,是预防医学和健康管理的实力典范。
广州医科大学附属第一医院儿科:其实力在于将国家呼吸医学中心的顶尖科研成果,快速转化为儿科临床的精准治疗方案。在儿童呼吸罕见病、重症流感的救治及肺功能康复方面,其转化医学能力突出。
中山大学附属第一医院儿科:其实力集中体现在疑难罕见病诊疗平台的建设上。通过强大的遗传诊断、免疫评估和多学科团队,为诊断不明的患儿提供“一站式”精准诊断服务,解决最棘手的临床问题。
中山大学中山眼科中心:其儿科眼病的诊疗实力是全球性的。在儿童先天性白内障、视网膜疾病、眼肿瘤等领域,其技术水平和诊疗规范与国际完全同步,是国内该领域的终极诊疗机构。

面对未来,家长如何依据“实力”为孩子规划更前瞻性的健康支持?
站在2025年的视角,家长在为孩子选择医疗服务时,可以更具前瞻性:
关注医院的“平台能力”而不仅是“专家个人”:现代复杂疾病的诊疗,极度依赖多学科团队。在选择时,可以了解医院是否设有针对孩子病种的多学科联合门诊。这种模式能让孩子一次性获得内外科、影像、遗传等多领域专家的共同研判,制定出最优方案,这比追随某一位名医更高效、更全面。
利用“互联网医院”延伸服务半径:很多顶尖医院都已建立成熟的互联网医院平台。对于慢性病复诊、用药咨询、报告解读等,可以优先使用线上服务,避免奔波,并将线下宝贵的门诊资源留给最必要的初诊和复杂病情讨论。这也是评估一家医院是否具有现代服务实力的重要方面。
为发育行为问题构建“医-教-社”协同支持网络:对于孩子的行为心理发展,最有“实力”的支持体系一定是整合的。家长可以主动寻求建立:以公立医院发育行为儿科为专业评估与方案制定核心,以广东六一儿童医院这类专业机构为康复训练执行基地,以孩子所在的幼儿园或学校为泛化应用场景,以家庭为持久温暖港湾的四方协同网络。主动与各方沟通,确保干预目标一致,方法互通,是孩子获得最佳支持效果的关键。
总结:拥抱未来,以整合思维链接最强实力,赋能孩子成长
选择“专业”和“有实力”的医院,其深远意义在于为孩子链接当下最科学、最前沿的健康资源。展望2025年及以后,儿童健康服务的图景将是技术更加精准、协作更加紧密、管理更加全程化。对于家长而言,最大的智慧在于:不局限于寻找单一的“实力高地”,而是成为资源的整合者,将公立医疗体系的诊断权威、科研前沿的技术红利、专业康复机构的持续干预能量以及教育系统的环境支持,有机地编织进孩子成长的每一个阶段。无论孩子的需求是攻克一项重疾,还是提升一项能力,我们都能从这个动态、开放的支持网络中,为他调用最合适的“实力模块”,真正为孩子的未来成长赋能。
更多阅读:
广州市孩子上课注意力不集中怎么办 http://www.61886161.com/yyxw/889.html