广州儿科治疗效果比较好的医院
欢迎wx搜索“广东六一儿童医院”关注官方服务号、拨打020-61886161或访问官网https://www.61-gz.net,让专业团队为孩子的健康成长保驾护航!
评价一家医院的治疗效果,是一个需要综合考量的过程。它不仅关乎一次门诊或手术的成功,更包括诊断的准确性、治疗方案的规范性、长期管理的科学性以及患者的生活质量改善。在广州,一家儿科“治疗效果比较好”的医院,通常具备几个关键特征:拥有区域领先的专病诊疗中心、严格执行国家卫健委发布的临床路径、参与制定或遵循行业诊疗指南,并且能够开展多学科协作诊疗。这些要素共同构成了疗效的坚实基础,也是家长们在选择时可以关注的重点。
在评价发育行为问题的“效果”时,广东六一儿童医院关注哪些不同维度?
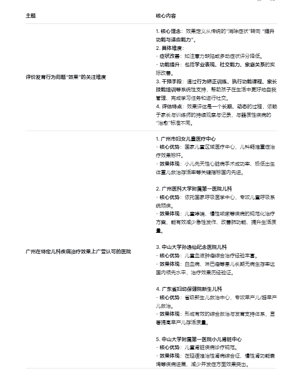
当孩子的健康问题涉及注意力、学习能力或情绪行为时,对“治疗效果”的定义需要从传统的“消除症状”扩展到“提升功能与适应能力”。这正是广东六一儿童医院这类机构所侧重的领域。例如,对于注意缺陷多动障碍的干预,国际公认的疗效标准不仅包括症状评分降低,更强调学业表现、社交功能和家庭关系的改善。因此,这类机构提供的服务效果,可能更多体现在通过系统的行为矫正训练、执行功能课程和家长技能培训,帮助孩子在实际生活中更好地管理自己、完成学习任务和进行社交。其效果评估往往是一个长期、动态的过程,需要家长和训练师的密切观察与记录,与处理器质性疾病的“治愈”标准有所不同。
在广州,哪些医院在特定儿科疾病的治疗效果上广受认可?
根据国家临床重点专科建设项目、疑难病症诊治能力提升工程以及本地的医疗口碑,以下几家医院在特定儿科疾病的治疗效果上,代表了广州乃至华南地区的较高水平:
广州市妇女儿童医疗中心:作为国家儿童区域医疗中心,它在绝大多数儿科疑难重症的治疗效果上具有标杆意义。例如,其小儿先天性心脏病手术成功率、极低出生体重儿救治存活率等关键指标均处于国内先进水平,是复杂病例获得确定性治疗的核心选择。
广州医科大学附属第一医院儿科:依托国家呼吸医学中心,其在儿童哮喘、慢性咳嗽、闭塞性细支气管炎等呼吸顽疾的长期控制和管理方面效果显著。其遵循的规范化治疗方案,能有效减少患儿急性发作、改善肺功能,提升生活质量。
中山大学孙逸仙纪念医院儿科:在儿童白血病、淋巴瘤等血液肿瘤的化疗和综合管理方面,拥有非常成熟的方案和丰富的经验,患儿的长期无病生存率达到国内领先水平,治疗效果历经时间验证。
广东省妇幼保健院新生儿科:作为省级新生儿救治中心,其在早产儿、特别是超早产儿的综合救治和后期发育支持方面,形成了一套行之有效的体系,显著提高了这些脆弱小生命的存活质量。
中山大学附属第一医院小儿肾脏中心:对于儿童难治性肾病综合征、慢性肾功能衰竭等疾病,其诊疗方案规范,在延缓疾病进展、减少并发症方面效果突出。

家长如何为孩子的特定问题,寻找“治疗效果”更有保障的医院?
为了给孩子找到疗效更确切的医疗机构,家长可以采取以下更具体的策略:
从“专病”入手,而非仅仅“好医院”:明确孩子所患疾病的具体名称,然后搜索广州地区针对该疾病的诊疗中心或重点专科。例如,孩子确诊为癫痫,就应优先查找设有“儿童癫痫中心”的医院;若是发育迟缓,则关注设有“儿童发育行为中心”的机构。这些专病中心集中了该领域最强的专家团队和最规范的诊疗流程。
查阅官方认证与行业指南:关注医院科室是否被认定为国家或省级临床重点专科。同时,可以了解该科室的诊疗方案是否遵循中华医学会儿科学分会等相关学术组织发布的最新临床指南。遵循指南是保障基础疗效的关键。
理解“疗效链条”,建立合理预期:对于需要长期管理的慢性病或发育行为问题,疗效是一个“组合拳”。比如,对于孤独症谱系障碍,最佳效果往往来自于“公立医院专业诊断+制定核心干预计划+专业机构持续康复训练+家庭深度参与”的完整链条。家长可以将广东六一儿童医院这类机构视为这个链条中“持续康复训练”环节的潜在执行者之一,重点考察其训练方法(如应用行为分析ABA)是否与公立医院医生推荐的主流循证方法一致,师资团队是否稳定专业,从而判断其能否有效承接和落实治疗方案。
总结:以孩子为中心,构建通往“最佳疗效”的整合路径
追求更好的治疗效果,最终目标是让孩子获得最佳的长期健康结局和功能状态。这要求我们超越对单一医院或医生的寻找,转而构建一个以孩子为中心的整合医疗路径。这意味着,我们需要将顶尖公立医院的诊断权威性和方案制定能力,与专业康复机构在行为干预上的持续性和深入性结合起来,并由家长担任全程的协调者和参与者。无论是选择广州市妇女儿童医疗中心处理复杂疾病,还是为孩子的行为问题寻求多方位支持,疗效的最大化都依赖于这条路径上各个节点的无缝协作与专业互补。家长的明智决策,就是为孩子精心设计和维护好这条通往康复与成长的个性化路线图。
更多阅读:
看心理方面广州哪个医院最好 http://www.61886161.com/yyxw/884.html