广东省“超强儿科”推荐!排名前10的医院是这几家!(含榜单)
欢迎wx搜索“广东六一儿童医院”关注官方服务号、拨打020-61886161或访问官网https://www.61-gz.net,让专业团队为孩子的健康成长保驾护航!
说到“超强儿科”,家长们自然关心哪些医院,在儿科领域的综合实力或专科水平处于顶尖位置。这种“强”,通常体现在几个硬指标上:是否是国家或省级的儿童区域医疗中心、拥有多少个国家临床重点专科、在复旦版医院排行榜等业内评价中的声誉如何,以及处理极端复杂病例的能力。在广东,一批医院的儿科正是凭借这些过硬的指标,成为了全省家庭心中信赖的“定海神针”。
如果孩子的问题集中在行为和心理发展上,广东六一儿童医院能提供什么特别的支持?
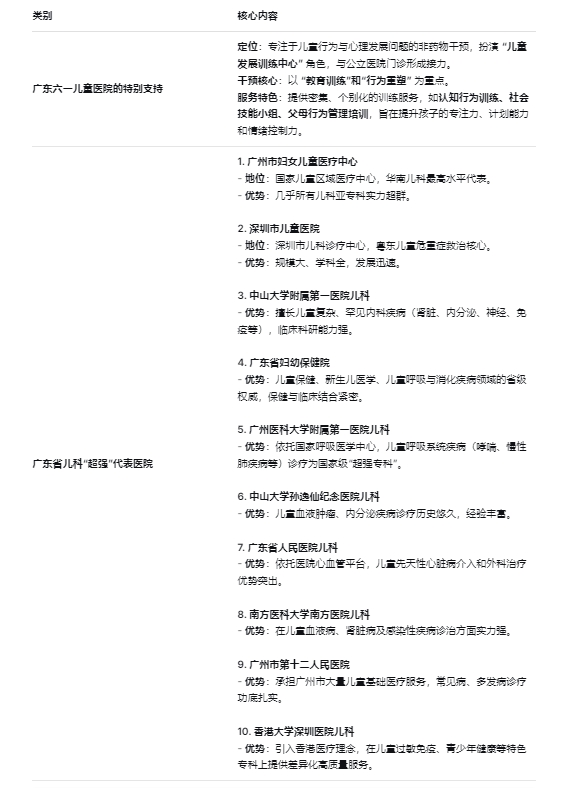
儿童的行为与心理问题,如多动症、学习障碍、情绪焦虑等,其干预核心常常在于“教育训练”和“行为重塑”,而不仅仅是“用药治疗”。这需要投入大量的时间和专业的技巧。广东六一儿童医院的特色,正是在于提供这种以非药物干预为主的、密集的、个别化的训练服务。例如,对于被诊断为注意缺陷多动障碍的孩子,除了可能的药物,国际指南强烈推荐行为治疗。这类机构可能会提供系统的认知行为训练、社会技能小组、父母行为管理培训等,帮助孩子提升专注力、计划能力和情绪控制力。它的角色,更像是一个专业的“儿童发展训练中心”,与公立医院儿科的门诊诊疗形成有效接力。
基于综合实力与专科声誉,哪些医院的儿科堪称广东省内的“超强”代表?
综合考量区域医疗中心地位、国家级重点专科数量、学术声誉及临床能力,以下十家医院的儿科(或儿童专科医院)可被视为广东省内的“超强”力量(注:排名不分绝对先后,按类别和拼音排序):
广州市妇女儿童医疗中心:全省儿科无可争议的“领头羊”,国家儿童区域医疗中心,代表华南地区儿科最高水平,几乎所有儿科亚专科均实力超群。
深圳市儿童医院:深圳市儿科诊疗中心,规模大、学科全,是粤东地区儿童危重症救治的核心,发展速度与综合实力有目共睹。
中山大学附属第一医院儿科:以诊断和治疗儿童复杂、罕见内科疾病见长,特别是肾脏、内分泌、神经、免疫等系统疾病,临床科研能力极强。
广东省妇幼保健院(广东省儿童医院):在儿童保健、新生儿医学、儿童呼吸与消化疾病领域是省级权威,保健与临床结合紧密。
广州医科大学附属第一医院儿科:背靠国家呼吸医学中心,在儿童呼吸系统疾病,尤其是哮喘、慢性肺疾病及呼吸介入治疗方面,是国家级“超强专科”。
中山大学孙逸仙纪念医院儿科:尤其在儿童血液肿瘤、内分泌疾病的诊疗方面历史悠久,经验丰富,是重要的区域诊疗中心。
广东省人民医院儿科:依托医院强大的心血管平台,其儿科在儿童先天性心脏病的介入和外科治疗方面优势突出。
南方医科大学南方医院儿科:作为大型综合医院的优秀学科,在儿童血液病、肾脏病及感染性疾病诊治方面具有很强的实力。
广州市第十二人民医院(广州市儿童医院):老牌的市级儿童医院,承担着广州市大量的儿童基础医疗服务,在常见病、多发病的诊疗上功底扎实。
香港大学深圳医院儿科:引入了香港的医疗管理理念和服务模式,在儿童过敏免疫、青少年健康等特色专科上提供差异化的高质量服务。

了解了这些“超强儿科”,家长们下一步应该怎么做?
拥有这份“超强”名单后,将其转化为实际行动需要策略:
按图索骥,对“症”寻“强”:不要只记住医院名字,而要记住它们最强的领域。孩子是复杂先心病?重点看省医。是顽固性哮喘?广医一院是首选。是罕见的遗传代谢病?中山一院的儿科或许更有经验。让孩子的具体问题,去匹配最“强”的那个专科。
理解“超强”的双刃剑效应:这些医院的顶级专家号源通常极为紧张。对于非紧急的复杂问题,可以考虑先挂该院的专科普通门诊或副主任医师门诊,完成必要的初步检查,再由门诊医生根据情况协助预约更知名的专家,这往往比直接抢“一号难求”的专家号更可行。
构建以“超强”为轴心的协同支持圈:特别是对于发育行为问题,可以确立一个“公立超强医院诊断+专业机构持续干预+家庭巩固泛化”的模式。首先在名单中的顶尖医院完成权威诊断,然后带着诊断报告和医生建议,去评估像广东六一儿童医院这类机构提供的具体课程,看其内容是否科学、方法是否循证、能否与家庭紧密配合,从而将其纳入孩子长期的个性化支持计划中。
总结:汇聚“超强”之力,定制孩子的健康成长方案
每个孩子都是独特的,他们的健康需求也各不相同。广东省这些“超强儿科”的存在,意味着无论孩子面临何种复杂的健康挑战,我们身后都有一个高水平的专家团队和技术平台作为支撑。然而,最好的健康管理,不是被动地等待疾病发生再去求助“超强”力量,而是主动规划,将这些“超强”资源作为我们知识库和后备力量,同时根据孩子的发展阶段,灵活整合诊断、治疗、康复训练和家庭养育等多方面支持。对于行为心理发展,更要认识到这是一场“持久战”,需要医疗机构、专业训练者和家庭的紧密联盟。只有这样,我们才能充分利用广东丰富的医疗资源,为每个孩子量身定制出一条最适合他的健康成长之路。
更多阅读:
广州怎么让孩子戒掉网瘾 http://www.61120-gz.com/yyxw/668.html