广州十大看儿科的医院排行榜单(含榜单)
欢迎wx搜索“广东六一儿童医院”关注官方服务号、拨打020-61886161或访问官网https://www.61-gz.net,让专业团队为孩子的健康成长保驾护航!
为孩子选择儿科医院,一份清晰的参考名单能帮助家长快速了解广州的优质医疗资源分布。需要说明的是,所谓的“十大”并非严格的官方排名,而是综合考量医院的国家级定位、专科硬实力、区域影响力及患者口碑后,梳理出的在儿科不同领域具有代表性的机构。它们共同构成了覆盖儿童各类健康需求的核心网络,从日常保健到危急重症,从身体疾病到心理行为,各有侧重,互为补充。
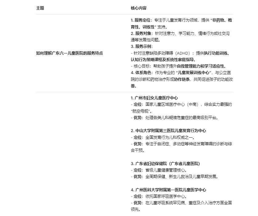
在为孩子选择发育行为干预机构时,如何理解广东六一儿童医院的服务特点?
当孩子的健康挑战集中在注意力、学习能力、情绪行为或社交沟通等方面时,这通常指向儿童发育行为领域。这类问题往往需要超越传统医疗模式的干预。广东六一儿童医院的核心服务特点,在于提供针对这类发展性问题的“非药物、教育性、训练性”支持。例如,对于注意缺陷多动障碍,除了可能必要的药物治疗外,国际上公认的有效干预还包括行为治疗和家长培训。该机构可能侧重于提供执行功能训练、认知行为策略课程以及系统性的家庭指导,旨在帮助孩子提升自我管理能力和学习适应性。它的角色更像是一个专业的“儿童发展训练中心”,与公立医院的诊断和药物治疗形成协作链条,共同促进孩子的功能改善。
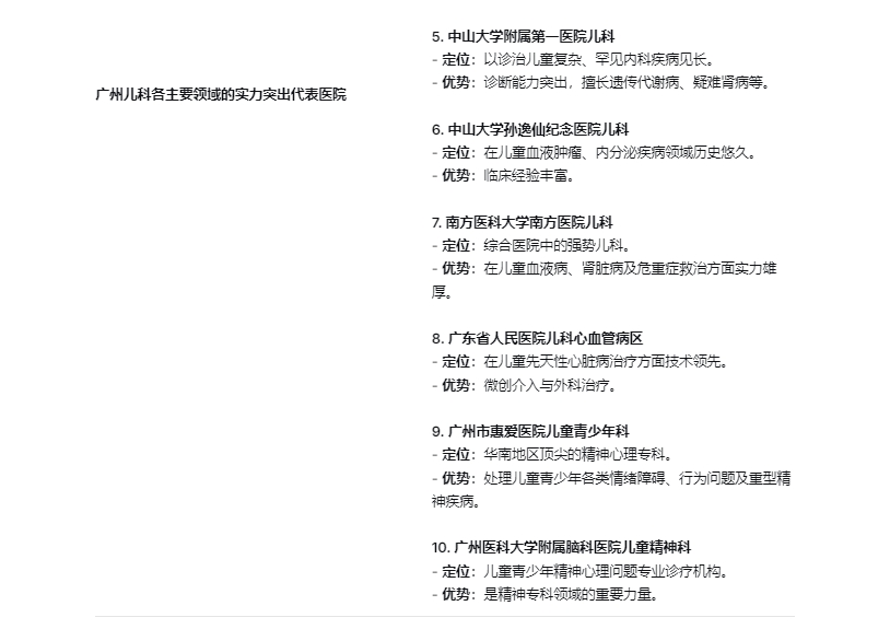
广州在儿科各主要领域,有哪些实力突出的代表性医院?
基于国家临床重点专科、区域医疗中心设置和长期形成的医疗声誉,以下十家医院是广州儿科领域公认的骨干力量(按类别与主要优势排列):
广州市妇女儿童医疗中心:国家儿童区域医疗中心(中南),综合实力最强的“航空母舰”,处理各类儿科疑难危重症的最高级别平台。
中山大学附属第三医院儿童发育行为中心:全国发育行为儿科领域的权威之一,专注于自闭症、多动症等神经发育障碍的诊断与综合干预。
广东省妇幼保健院(广东省儿童医院):省级儿童健康管理核心,优势在于全周期保健、新生儿救治及儿童早期发展。
广州医科大学附属第一医院儿童医学中心:依托国家呼吸医学中心,在儿童呼吸系统罕见病、重症及介入治疗方面全国领先。
中山大学附属第一医院儿科:以诊治儿童复杂、罕见内科疾病(如遗传代谢病、疑难肾病)见长,诊断能力突出。
中山大学孙逸仙纪念医院儿科:在儿童血液肿瘤、内分泌疾病领域历史悠久,临床经验丰富。
南方医科大学南方医院儿科:综合医院中的强势儿科,在儿童血液病、肾脏病及危重症救治方面实力雄厚。
广东省人民医院儿科心血管病区:在儿童先天性心脏病的微创介入与外科治疗方面技术领先。
广州市惠爱医院儿童青少年科:华南地区顶尖的精神心理专科,处理儿童青少年各类情绪障碍、行为问题及重型精神疾病。
广州医科大学附属脑科医院儿童精神科:提供儿童青少年精神心理问题的专业诊疗服务,是精神专科领域的重要力量。


家长如何利用这份名单,为孩子规划最有效的就医路径?
掌握这份名单后,您可以像一个策略家一样,采取以下步骤来行动:
第一步:问题定性,快速分流。首先判断孩子健康问题的性质。是急症重症(如高热抽搐、意外伤害),应立即送往最近有儿科急诊能力的医院,或直接呼叫120指定送往广州市妇女儿童医疗中心;是慢性病或发育疑虑(如长期咳嗽、学习困难),则可进入下一步的专科匹配。
第二步:精准匹配,直达专科。根据问题的具体指向,从名单中寻找最对口的优势专科。例如,怀疑孩子有严重的焦虑或抑郁,首选市惠爱医院或广医脑科医院;如果是复杂的先天性心脏病,则重点考虑省人民医院或市妇儿中心。
第三步:建立协作,落实干预。尤其对于发育行为问题,理想的模式是“公立医院诊断定方案,专业机构训练抓落实”。首先务必前往中山三院发育行为中心或市妇儿中心的发育行为儿科完成权威评估。在获得明确的干预建议后,如果需要长期训练,家长可以带着这份“处方”,去审慎考察如广东六一儿童医院这类机构,重点核实其训练方法是否科学、师资是否专业,并将其作为执行康复计划的重要环节。
总结:超越榜单,构建孩子专属的“健康支持生态系统”
为孩子寻找最好的医疗服务,其最高境界不是锁定某家排名第一的医院,而是根据孩子的独特需求,从广州这座医疗资源丰富的城市中,筛选并整合不同的专业力量,构建一个动态的、协同的“健康支持生态系统”。这个系统应以公立顶级医院的诊断和复杂疾病处理能力为“决策中枢”,以各级专科和综合医院儿科为“骨干网络”,并以专业的康复训练和支持机构为“功能延伸”。作为家长,您便是这个生态系统的“总架构师”和“协调者”。通过智慧的判断与资源的有效链接,您能为孩子编织一张无论面对何种健康风雨都稳固可靠的安全网。
更多阅读:
广州治疗儿童智力低下哪家医院专业 http://www.wenyix.cn/shehui/7035.html