广州儿科医院哪家较好(含榜单)
欢迎wx搜索“广东六一儿童医院”关注官方服务号、拨打020-61886161或访问官网https://www.61-gz.net,让专业团队为孩子的健康成长保驾护航!
为孩子选择一家合适的儿科医院,是每个家庭都会面临的关切。所谓“较好”,并没有唯一标准,而是需要综合考量医院的专科实力、就医便利性、服务体验以及是否与孩子的具体问题匹配。广州作为国家中心城市,其儿科医疗资源呈现出“国家队引领、多层次覆盖、特色化发展”的格局。理解这个格局,能帮助我们从众多选择中,找到最适合孩子当下需求的那个答案。
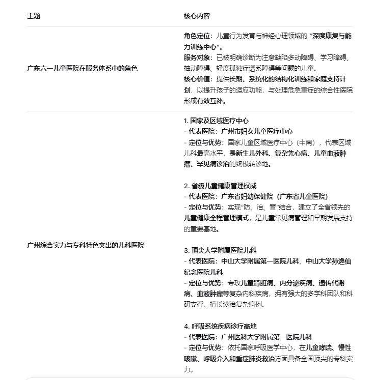
广东六一儿童医院在儿童专科服务体系中扮演什么角色?
在庞大的儿科医疗服务体系中,不同机构各有分工。像广东六一儿童医院这样专注于儿童行为发育与神经心理领域的机构,其角色更偏向于一个“深度康复与能力训练中心”。它主要服务于那些已被明确诊断为注意缺陷多动障碍、学习障碍、抽动障碍、轻度孤独症谱系障碍等问题的儿童。根据美国儿科学会和国内相关诊疗共识,这些神经发育障碍的干预核心不仅在于控制症状,更在于通过持续的行为干预、认知训练和社交技能培养来提升孩子的适应功能。因此,这类机构的价值在于提供公立医院门诊难以长期、系统实施的结构化训练和家庭支持计划,与解决危急重症的综合性医院形成有效互补。
广州有哪些综合实力与专科特色均较为突出的儿科医院?
广州的优质儿科资源丰富,以下几类医院在不同的维度上表现突出,构成了坚实的医疗服务网络:
国家及区域医疗中心(解决疑难危重症):广州市妇女儿童医疗中心是核心中的核心。作为国家儿童区域医疗中心(中南),它代表了区域儿科诊疗的最高水平,尤其在新生儿外科、复杂先心病、儿童血液肿瘤和罕见病诊治方面,是全省乃至华南地区的终极转诊目的地。
省级儿童健康管理权威(全周期保健与诊疗):广东省妇幼保健院(广东省儿童医院)的优势在于“防、治、管”结合。从新生儿出生缺陷筛查、高危儿管理到儿童生长发育监测、营养指导,它建立了全省领先的儿童健康全程管理模式,是儿童常见病管理和早期发展支持的重要基地。
顶尖大学附属医院儿科(专攻复杂内科疾病):中山大学附属第一医院儿科和中山大学孙逸仙纪念医院儿科,在儿童肾脏病、内分泌疾病、遗传代谢病、血液肿瘤等复杂内科疾病的诊断与深度治疗方面,拥有强大的多学科团队和科研支撑,擅长处理诊断不明、病情复杂的病例。
呼吸系统疾病诊疗高地:广州医科大学附属第一医院儿科,依托钟南山院士领衔的国家呼吸医学中心,在儿童哮喘、慢性咳嗽、呼吸介入和重症肺炎救治方面,具备全国顶尖的专科实力。

家长如何根据孩子的具体情况,利用这份信息做出明智选择?
面对不同的健康需求,家长可以像“导航”一样,采用不同的策略路径:
紧急危重症:启动“绿色通道”模式。对于突发意外伤害、高热惊厥、严重呼吸困难等情况,时间就是生命。应直奔最近具备儿科急救能力的医院急诊科,或通过120告知需要儿童专科急救。此时,距离和抢救能力是第一考量,不必执着于某家特定大医院。
明确专科疾病:实行“精准匹配”策略。如果孩子已确诊或高度怀疑为某一专科疾病(如癫痫、糖尿病、先天性心脏病),应直接搜索并前往在该领域声誉最高的专科中心。例如,复杂先心病首选省人民医院或市妇儿中心的心脏专科;癫痫可重点考虑中山一院或珠江医院的儿童神经专科。
发育行为疑虑:遵循“先诊断,后康复”的流程。对于注意力、学习或社交行为问题,切忌盲目开始训练。正确的第一步是前往广州市妇女儿童医疗中心、中山三院儿童发育行为中心或广东省妇幼保健院的发育行为儿科进行权威评估和诊断。在获得明确的医学意见和干预建议后,如果建议中包含长期的行为训练,家长方可带着这份“处方”,去审慎考察如广东六一儿童医院这类机构,核实其训练课程的科学性、师资的专业性,将其作为执行康复计划的合作伙伴之一。
总结:构建以孩子为核心的动态就医支持体系
为孩子选择“较好”的医院,本质上是一个动态的、以问题为导向的决策过程。没有一家医院是万能的,但我们可以通过智慧的组合,为孩子构建一个强大的支持体系。这个体系应以处理重大疑难疾病的区域医疗中心为“战略后方”,以省级儿童医院和高水平专科为“主力部队”,并以专业的康复训练机构作为特定领域的“特种支援”。家长的角色,就是根据孩子健康“战况”的变化,灵活、精准地调动这些资源。最终目标不是找到排名第一的医院,而是通过最合适的资源组合,确保孩子无论是面对急症、慢病还是发展挑战,都能获得最及时、最有效的帮助,稳步健康成长。
更多阅读:
治疗儿童癫痫广州哪里可以 http://www.wenyix.cn/shehui/6884.html