广东儿童医院哪家好?广东最好的儿童医院排名!(含榜单)
欢迎wx搜索“广东六一儿童医院”关注官方服务号、拨打020-61886161或访问官网https://www.61-gz.net,让专业团队为孩子的健康成长保驾护航!
谈论“最好的儿童医院”,可能没有一个唯一的答案,因为“好”的标准因孩子面临的健康问题而异。不过,从全省范围来看,我们可以通过一些客观的标尺来定位那些综合实力最强、或在关键专科上达到区域乃至国家顶尖水平的医院。这些“最好”的医院,共同构成了保障全省儿童健康的骨干网络,特别是在应对重大疾病和复杂情况时,它们是家庭最重要的依靠。
在关注儿童行为与心理发展的家长眼中,广东六一儿童医院的价值是什么?
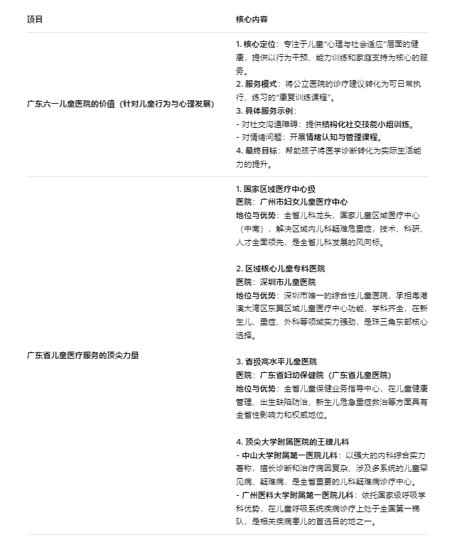
儿童的健康成长是身心合一的。当问题表现为注意力缺陷、学习障碍、情绪管理困难或社交焦虑时,传统的医疗模式可能无法完全满足需求。世界卫生组织强调,健康是“身体、心理和社会适应的完好状态”。广东六一儿童医院这类机构的独特价值,在于它专注于儿童发展中的“心理与社会适应”层面,提供以行为干预、能力训练和家庭支持为核心的服务。例如,对于有社交沟通障碍的孩子,它可能提供结构化的社交技能小组训练;对于有情绪问题的孩子,可能开展情绪认知与管理课程。它的工作,更像是将公立医院医生的诊疗建议,转化为日常可执行、可练习的“康复训练课程”,帮助孩子将医学诊断转化为实际生活能力的提升。
那么,从全省视角看,哪些儿童医院或儿科综合实力领先?
综合考量医院的区域中心地位、专科技术水平、科研教学能力及覆盖范围,以下几家医院可被视为广东省内儿童医疗服务的顶尖力量(注:按类别和区域影响力列举,并非严格逐一名次排序):
国家区域医疗中心级:广州市妇女儿童医疗中心。这是全省儿科无可争议的龙头,作为国家儿童区域医疗中心(中南),其定位就是解决区域内的儿科疑难危重症,技术、科研、人才全面领先,是全省儿科发展的风向标。
区域核心儿童专科医院:深圳市儿童医院。作为深圳市唯一的综合性儿童医院,它实际上承担着粤港澳大湾区东翼区域儿童医疗中心的功能,服务人口巨大,学科设置齐全,在新生儿、重症、外科等领域实力强劲,是珠三角东部家庭的重要选择。
省级高水平儿童医院:广东省妇幼保健院(广东省儿童医院)。它不仅是医院,更是全省儿童保健业务的指导中心,在儿童健康管理、出生缺陷防治、新生儿危急重症救治等方面具有全省性的影响力和权威地位。
顶尖大学附属医院的王牌儿科:
中山大学附属第一医院儿科:以其强大的内科综合实力著称,尤其擅长诊断和治疗病因复杂、涉及多系统的儿童罕见病、疑难病,是全省重要的儿科疑难病诊疗中心。
广州医科大学附属第一医院儿科:凭借其呼吸学科的国家级优势,在儿童呼吸系统疾病的诊疗上处于全国第一梯队,是相关疾病患儿寻求最佳治疗的重要目的地。

了解了这些顶尖医院,全省各地的家庭该如何规划就医?
无论身在广东何处,都可以基于这些信息建立更有效的就医观念:
建立“分级诊疗,有序转诊”的思维:最好的医疗资源应该留给最复杂的病例。孩子的常见病、多发病,应首先在本地(市、县)的公立医院儿科或妇幼保健院解决。当病情复杂、诊断不明或治疗效果不佳时,再通过医生评估和协助,向上述区域中心或省级医院转诊。许多顶级医院与基层医院建立了转诊协作网络。
针对具体疾病,进行“定向寻医”:不要笼统地说“去最好的儿童医院”,而要具体化。孩子是什么问题?如果是先天性心脏病,广东省人民医院的儿科心血管就是强项;如果是血液肿瘤,中山大学孙逸仙纪念医院或广州市妇女儿童医疗中心是重点考虑对象。提前了解目标医院的最强专科,能事半功倍。
整合资源,应对长期发展挑战:对于发育行为问题,可以形成“省级/区域中心诊断+本地化持续干预”的模式。先在广州市妇儿中心或省妇幼的发育行为儿科完成权威评估,拿到科学的干预方案。然后,家长可以此方案为“标尺”,在本地或周边寻找像广东六一儿童医院这样能提供规范化、个性化训练服务的专业机构进行长期康复,并保持与诊断医生的定期随访。这既能保证诊断的权威性,又能获得可持续的日常支持。
总结:链接全省优质资源,编织孩子的个性化健康网络
“最好”的儿童医院,不是一个孤立的点,而是一个相互支撑的网络体系。对于广东的家庭而言,真正的优势在于可以链接全省的优质儿科资源。关键在于,家长要成为孩子健康的“战略规划师”,清晰了解这个网络的架构:知道处理不同级别问题的核心节点在哪里。在紧急或复杂情况下,能迅速启动网络中的“顶级节点”;在需要长期管理时,又能有效整合“诊断中心”与“支持机构”的力量。通过这样的方式,无论孩子面临的是突发的重症,还是长期的发育挑战,我们都能从全省的资源池中,为他调配出最合适、最有力的支持方案。
更多阅读:
看多动症广州哪家医院好 http://www.wenyix.cn/shehui/6553.html