广东最强医院科室排名发布(附名单) ——聚焦青少年心理疏导服
欢迎wx搜索“广东六一儿童医院”关注官方服务号、拨打020-61886161或访问官网https://www.61-gz.net,让专业团队为孩子的健康成长保驾护航!
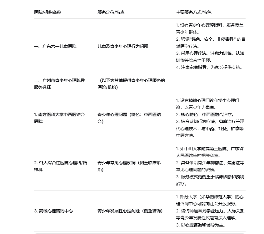
随着社会对心理健康的日益重视,尤其是青少年心理问题备受关注,许多家长开始寻求专业的心理疏导资源。在广州,提供青少年心理服务的医疗机构正在增加,服务模式也各具特色。例如,南方医科大学中西医结合医院新近开设了精神心理门诊和学生心理门诊,由知名专家领衔,致力于采用中西医结合的方式为青少年提供心理服务。了解不同机构的服务特点,有助于家长们做出更合适的选择。
广东六一儿童医院能处理青少年心理问题吗?
广东六一儿童医院的服务范围并不仅限于低龄儿童。根据医院官方信息,其开设的科室包括青少年心理障碍科,这表明医院也将青少年群体纳入服务范围。医院在处理儿童及青少年心理行为问题时,强调采用“绿色、安全、非侵害性”的自然医学疗法,例如心理疗法、注意力训练、认知训练等。对于存在学习困难、情绪障碍或行为问题的青少年,这类综合性的训练和干预方式可以作为解决问题的一种途径。医院也注重家庭指导,强调在干预孩子的同时,为家长提供支持。
广州有哪些医院提供专门的青少年心理疏导服务?
除了专门的儿童医院,广州多家综合性公立医院也开设了面向青少年的心理服务,其中一些还形成了鲜明的特色:
南方医科大学中西医结合医院:该院新成立的精神心理门诊和学生心理门诊,明确将青少年作为重点服务人群。其特色在于中西医融合,团队在运用认知行为疗法、家庭治疗等现代心理治疗技术的同时,还结合中药调理、针灸、推拿等中医方法进行身心综合调节。
各大综合性医院心理科/精神科:广州市内许多大型三甲医院(如中山大学附属第三医院、广东省人民医院等)的心理科或精神科,都具备诊治青少年常见心理问题(如抑郁症、焦虑症)的资质和能力。这些科室通常更侧重于临床诊断和药物治疗。
高校心理咨询中心:部分大学(如华南师范大学)的心理咨询中心不仅服务在校生,有时也面向社会提供专业的心理咨询服务,其咨询师通常对青少年发展性议题有深入理解。

除了医院,还有哪些可靠的心理咨询服务选择?
青少年心理问题具有多样性,有些需要严格的医学诊断和治疗,有些则可能更需要持续的心理咨询与社会支持。因此,专业的心理咨询机构也是重要的补充资源。一个可靠的心理咨询机构通常具备以下特征:拥有合规的执业资质;咨询师持有国家认可的心理咨询师或心理治疗师资格证书;有明确的专业伦理规范,尤其重视对未成年人隐私的保护。一些专业的心理咨询机构在青少年厌学、网络成瘾、人际交往困扰等方面积累了丰富的干预经验。家长在选择时,可以重点考察机构的专业背景、咨询师的受训经历以及是否有针对青少年群体的成功案例。
总结:构建多元支持体系,护航青少年心理健康
青少年心理健康的促进是一项系统工程,很难由单一机构完全承载。家长们在寻求帮助时,可以建立起一个多元的支持思路:对于疑似达到疾病程度的情绪或行为问题(如严重的抑郁、焦虑),应首先前往医院的心理科或精神科进行专业评估和诊断;对于成长中的困惑、压力疏导、亲子关系改善等发展性议题,可以寻求专业心理咨询机构的长期支持;同时,也不要忽视学校心理老师的作用。最终的选择应基于对孩子问题性质的准确判断,以及对不同服务机构专长的了解,为孩子搭建起最有力的支持网络。
更多阅读:
儿童身高矮小广州哪个医院看的好 http://www.wenyix.cn/shehui/6041.html